【115學年度學士班學生修讀碩士班課程甄選(原名稱:預備研究生)申請作業及說明會公告】
公文 (下載)
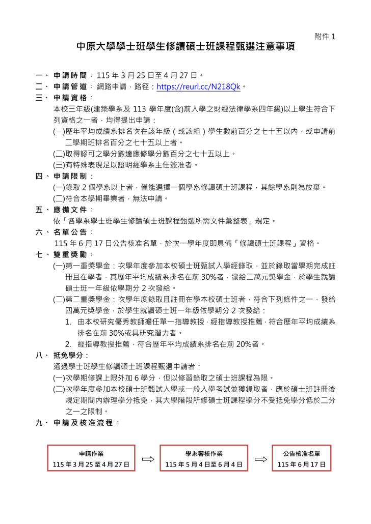
附件1 申請注意事項
附件2 申請所需文件彙整表
附件3 甄選辦法
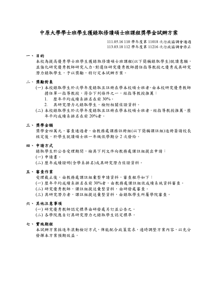
附件4 試辦方案
附件5 宣傳海報
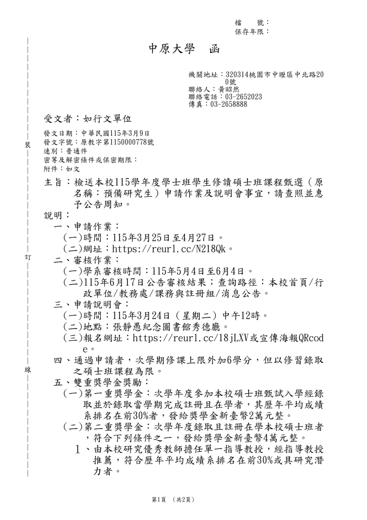
●申請作業:
(一)時間:115年3月25日至4月27日。
(二)網址:https://reurl.cc/N218Qk。
●申請說明會:
(一)時間:115年3月24日(星期二)中午12時。
(二)地點:張靜愚紀念圖書館秀德廳。
(三)報名網址:https://reurl.cc/18jLXV或宣傳海報QRcode。
●雙重獎學金獎勵,詳請請見辦法!
●請同學優先申請學校的預備研究生,若資格不符合再提出申請電機系學碩一貫。











