【114學年度學士班學生修讀碩士班課程甄選(原名稱:預備研究生)申請作業及說明會事】
一、申請作業
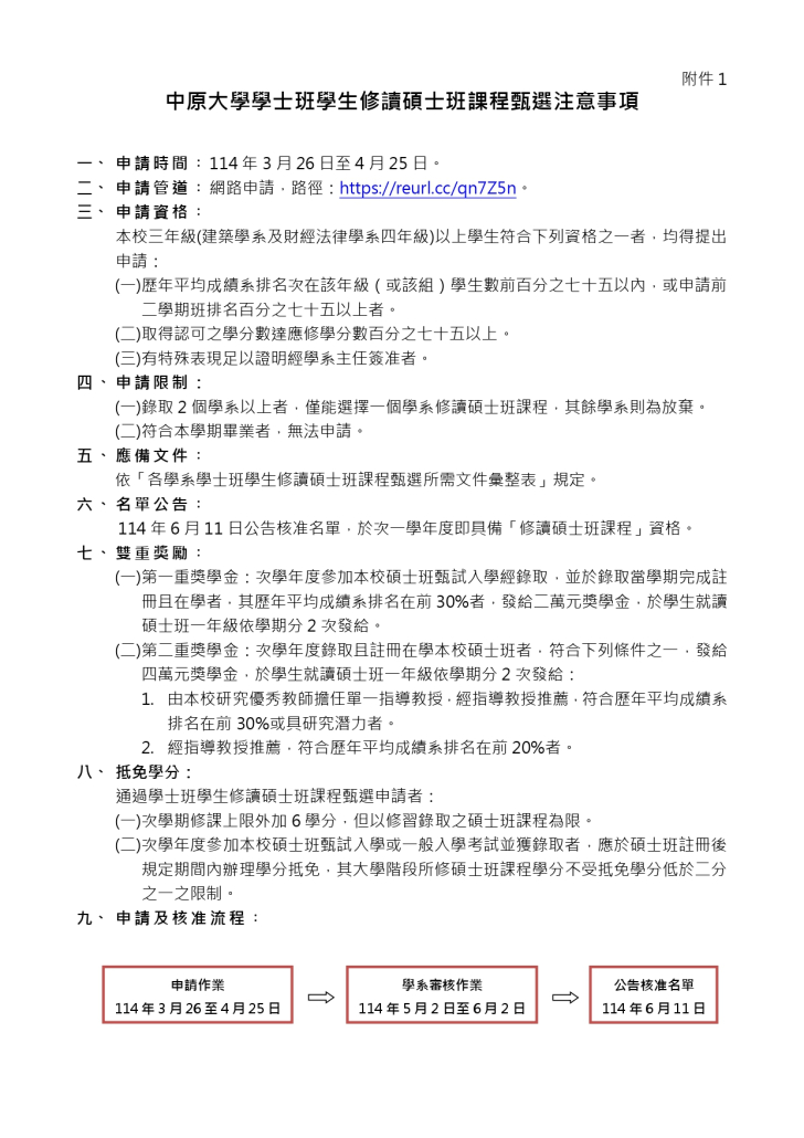
(一)時間:114年3月26日至4月25日。
(二)網址:https://reurl.cc/qn7Z5n。
二、審核作業
(一)學系審核時間:114年5月2日至6月2日。
(二)114年6月11日公告審核結果;查詢路徑:本校首頁/行政單位/教務處/課務與註冊組/消息公告。
三、申請說明會
(一)時間:114年3月25日(星期二)中午12時。
(二)地點:張靜愚紀念圖書館秀德廳。
(三)報名網址:https://reurl.cc/qn7oYN或宣傳海報QRcode。
四、通過申請者,次學期修課上限外加6學分,但以修習錄取之碩士班課程為限。
五、雙重獎學金獎勵
(一)第一重獎學金:次學年度參加本校碩士班甄試入學經錄取並於錄取當學期完成註冊且在學者,其歷年平均成績
系排名在前30%者,發給獎學金新臺幣2萬元整。
(二)第二重獎學金:次學年度錄取且註冊在學本校碩士班者,符合下列條件之一,發給獎學金新臺幣4萬元整。
1、由本校研究優秀教師擔任單一指導教授,經指導教授推薦,符合歷年平均成績系排名在前30%或具研究潛力者。
2、經指導教授推薦,符合歷年平均成績系排名在前20%者。











