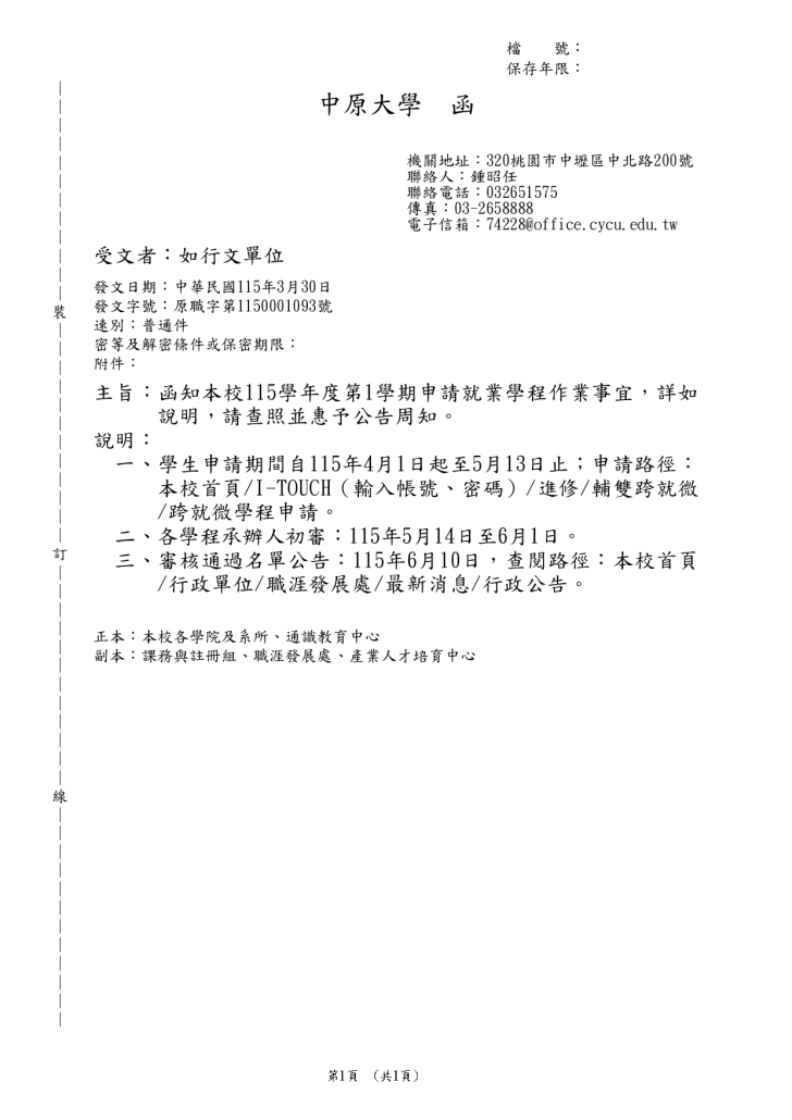
中原大學【115-1就業學程申請-公告】
下學期就業學程開始申請!
●學生申請期間自115年4月1日起至5月13日止;
●申請路徑:本校首頁/I-TOUCH(輸入帳號、密碼)/進修/輔雙跨就微/跨就微學程申請。
●審核通過名單公告:115年6月10日,查閱路徑:本校首頁/行政單位/職涯發展處/最新消息/行政公告。

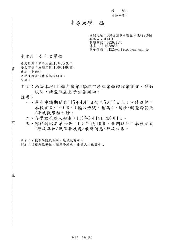
下學期就業學程開始申請!
●學生申請期間自115年4月1日起至5月13日止;
●申請路徑:本校首頁/I-TOUCH(輸入帳號、密碼)/進修/輔雙跨就微/跨就微學程申請。
●審核通過名單公告:115年6月10日,查閱路徑:本校首頁/行政單位/職涯發展處/最新消息/行政公告。

【114-2學期-大三專題期中評分表】